logo RPE 2V NA


pdf


foto                schizzo



RPE 2V NA






Codice di ordinazione
RPE 2V NA
normalmente aperto
Attacchi
G1/4"
Temperatura di esercizio
max +50°C
Peso
290 g
Fluido
Aria filtrata 40µ con o senza lubrificazione
Caratteristiche pneumatiche
Pressione di alimentazione
(p1 >= p2 + 0.1 · p2)
p1 min
p1 max
0.5 bar; 0.05 MPa
10.5 bar; 1.05 MPa
Pressione di utilizzo
p2 min
p2 max
0.2 bar; 0.02 MPa
10 bar; 1 MPa
Portata massima
(p1 = 10 bar; p2= 6.3 bar)
Qn
1000 Nl/min
Isteresi
% p2 max
1.3
Linearità
% p2 max
< 0.5
Caratteristiche elettriche
Voltaggio nominale
Un
24V DC ±10%
Oscillazione residua
10%
Potenza
1.1 W
Tensione del segnale di regolazione
Uw
0-10 V
Intensità del segnale di regolazione
Iw
4-20 mA
Resistenza in ingresso
Re
100 kOHM
Protezione elettrica secondo DIN 40050, EN 60529
IP 65

Materiali
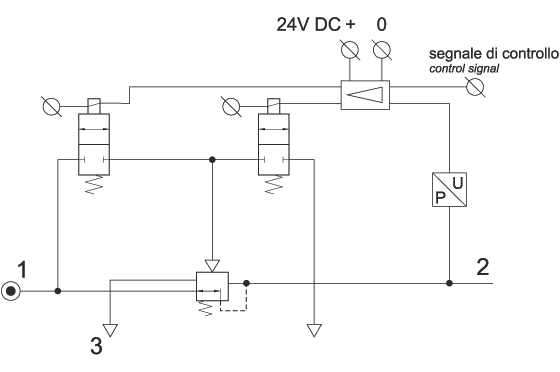
Schema pneumatico


schema pneumatico





Schema di collegamento
connessione M12



schema di collegamento connessione M12

Punto 1 (marrone):
Alimentazione (polo positivo) +24V DC ±10% 0.15 A
Oscillazione residua ammessa fino a 10%

Punto 2 (bianco):
Ingresso del segnale di regolazione: tensione da 0 a 10V.

Punto 3 (blu):
Alimentazione 0V

Punto 4 (nero):
Segnale 24V di allarme in uscita (1kOHM)

Il regolatore proporzionale può essere comandato elettronicamente mediante un segnale analogico da 0 a 10V. Tramite il software e il display la regolazione in ingresso può essere commutata in 4-20 mA (500 OHM).
Anche il campo della pressione di alimentazione può essere variato modificando l'opportuno parametro.
Quando la pressione di uscita rientra nella banda di segnale, viene fornito un segnale in uscita a 24V DC, PNP Ri = 1kOHM. Fuori dalla banda di segnale questo collegamento è posto a 0V.



Le staffe di fissaggio devono essere acquistate separatamente
16.176.0: per montaggio su barra omega
16.177.0: piedino

istruzioni per l'uso - PDF
pag. precedente